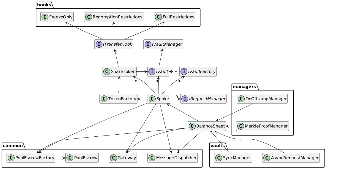
Spoke
The Spoke module is a core component of the Centrifuge protocol's on-chain infrastructure, responsible for local management and orchestration of asset pools, share classes, vaults, and related operations. It acts as the local registry and integration hub for factory-based deployments and other pool contracts.

Contracts
Spoke
The Spoke contract serves as:
- A local registry for pools, share classes, and associated vaults.
- An integration point for factories like
TokenFactory,VaultFactory, andPoolEscrowFactory. - A router for inter-contract coordination, including dispatching messages via the
MessageDispatcher.
Key integrations:
TokenFactory– to deployShareTokeninstances.VaultFactory– to deploy pool vaults.PoolEscrowFactory– for creating pool-specific escrows.BalanceSheet– to enable financial tracking and share/token management.
Escrow
There are two primary types of escrow contracts:
-
Global Escrow (
Escrow) Used to hold pending requests and ensure secure settlement across the system. -
Pool Escrow (
PoolEscrow) Tied to individual pools, it holds the balance sheet for assets and liabilities associated with that pool.
Factories such as PoolEscrowFactory are responsible for deterministic escrow deployments.
BalanceSheet
The BalanceSheet contract:
- Tracks asset and share class balances.
- Authorizes manager contracts to interact with share tokens and vaults.
- Coordinates with
MerkleProofManagerandOnOfframpManagerto verify and execute off-chain proofs and liquidity bridges.
Vault managers like SyncManager and AsyncRequestManager interact with this module to perform vault-specific logic.
ShareToken
ShareToken is a custom ERC20 implementation with additional features:
-
ERC1404 compatibility: Allows restriction enforcement on transfers.
-
ERC20 callbacks: Integrates with
ITransferHookfor transfer-related hooks. -
Optional transfer restriction logic provided by:
FreezeOnlyRedemptionRestrictionsFullRestrictions
These hook contracts implement the ITransferHook interface and can be dynamically attached to ShareToken.
Each ShareToken is instantiated by the TokenFactory and linked to a specific pool and share class.
Factories
- TokenFactory: Creates ERC20-compliant
ShareTokencontracts. - VaultFactory: Spawns vaults that conform to
IVault. - PoolEscrowFactory: Deploys dedicated
PoolEscrowinstances per pool.
Vaults and Managers
Vaults manage capital allocation strategies. The Spoke coordinates with multiple vault interfaces:
SyncManager(synchronous interactions)AsyncRequestManager(handles delayed execution flows)
Managers are special contracts allowed to interact with vaults and balance sheets:
OnOfframpManager: Restricts on-offramp transactions.MerkleProofManager: Integrates with external DeFi protocols.